send mail to support@abhimanu.com mentioning your email id and mobileno registered with us! if details not recieved
Resend Opt after 60 Sec.
By Loging in you agree to Terms of Services and Privacy Policy
Claim your free MCQ
Please specify
Sorry for the inconvenience but we’re performing some maintenance at the moment. Website can be slow during this phase..
Please verify your mobile number
Login not allowed, Please logout from existing browser
Please update your name
Subscribe to Notifications
Stay updated with the latest Current affairs and other important updates regarding video Lectures, Test Schedules, live sessions etc..
Your Free user account at abhipedia has been created.
Remember, success is a journey, not a destination. Stay motivated and keep moving forward!
Refer & Earn
Enquire Now
My Abhipedia Earning
Kindly Login to view your earning
Support
Methods of Measuring National Income in India (Simple Treatment)
There are three methods to calculate national income:
Product Method
In this method two approaches-final product approach and value added approach are adopted.
Final Product Approach
It is expressed in terms of GDP. According to final product approach, sum total of market value of all final goods and services produced by all productive units in the domestic economy in an accounting year is estimated by multiplying the gross product with market prices. Being gross it includes depreciation, being at market price, it includes net indirect taxes and being domestic, it includes production by all production units within domestic territory of a country. It includes value of only final goods and services.
Value Added Approach
This method measures contribution of each producing enterprise to production in the domestic territory of a country in an accounting year. According to this method net value added at factor cost by all the producing units during an accounting year within the domestic territory is summed up. This gives us value of net domestic product at factor cost or domestic income.
Steps Involved
1. Identifying all the producing units in the domestic economy and classifying them into the industrial sectors such as primary, secondary, tertiary sector on the basis of similarity of activities.
2. Estimating net value added at factor cost by each producing unit deducting intermediate consumption, depreciation and net indirect taxes from value of output.
3. Estimating net value added of each industrial sector by summing up net value added at FC of all producing units falling in each industrial sector.
4. Computing domestic income by adding up NVA at FC of all industrial sectors. 5. Estimating net factor income from abroad which is added to domestic income for deriving national income.
Thus according to value added method,
GNP = (value of output in primary sector - intermediate consumption) + (Value of output in secondary sector - intermediate consumption) + (Value of output in tertiary sector - intermediate consumption) + Net factor income from abroad.
Income Method
Income Method measures national income from the side of payments made to the primary factors of production for their productive services in an accounting year. Thus according to income method, national income is calculated by summing up of factor incomes of all the normal residents of a country earned within and outside the country during a period of one year. The income generated is nothing but the net value added at factor cost by factors of production, which is distributed in the form of money income amongst them. Thus, if factor incomes of all the producing units generated within the domestic economy are added up, the resulting total will be domestic income or net domestic product at factor cost (NDPFC). By adding net factor income from abroad to domestic income we get NNPFC. GNP is the addition of all factor incomes generated in production of goods and services. While measuring GDP we must include only those income flows that originate with the production of the goods and services within the particular time period.
The components of factor income are:
(i) Employees' Compensation,
(ii) Profits,
(iii) Rent,
(iv) Interest,
(v) Mixed Income, and
(vi) Royalty.
Profit, rent, interest and other mixed income are jointly known as operating surplus.
Thus, National Income = compensation of employees + operating surplus.
1. Identifying enterprises which employ factors of production (labour, capital and entrepreneur).
2. Classifying various types of factor payments like rent, interest, profit and mixed income.
3. Estimating amount of factor payments made by each enterprise.
4. Summing up of all factors payments within domestic territory to get domestic income.
5. Estimating net factor income from abroad which is added to the domestic income to derive national income.
Expenditure Method
GDP can be measured by taking into account all final expenditures in the economy. There are three distinct types of expenditures as they are committed by households, firms and Government respectively.
These expenditures are classified into following types:
1. Private consumption expenditure (C)
2. Government expenditure (Government purchases of goods and services) (E)
3. Investment expenditure (I) 4. Net exports (X-M)
Thus,
GDP = C + I + G + (X - M)
1. Identification of economic units incurring final expenditure
2. Classification of final expenditure into following components:
3. Measurement of final expenditure on the above components.
4. Estimation of net factor income from abroad which is added to NDPFC
Circular Flow of Income
Circular flow of income model shows the flow of income between the producers and the households who buy their goods or services. Income moves from households to producers as the households purchase goods or services and income moves from producers to households in the form of wages or profits. Circular Flow of Income in a 2 Sector Model One of the most important insights about the aggregate economy is that it is a circular flow in which output and input are interrelated (Figure 2.1). Household's expenditures (consumption and saving) and firm's expenditures (wages, rents, etc.) are household's income.
The circular flow of income model is a model used to show the flow of income through an economy. Through showing the leakages in the economy and the injections, the different factors affecting the economic activities are apparent. Just like a leakage in a bucket leads to decrease in the level of water, a leakage in the economy leads to a decrease in economic activity. And just like an injection into the bucket where the water level rises, an injection in an economy leads to an increase in economic activity.
Basic Assumptions of a Simple Circular Flow of Income Model .
The economy consists of two sectors: households and firms.
Households spend all of their income (Y) on goods and services or consumption (C). There is no saving (S). All output (O) produced by firms is purchased by households through their expenditure (E). There is no financial sector. There is no government sector. There is no overseas sector. In the simple two sector circular flow of income model the state of equilibrium is defined as a situation in which there is no tendency for the levels of income (Y), expenditure (E) and output (O) to change, that is: Y = E = O. This means that all household income (Y) is spent (E) on the output (O) of firms, which is equal in value to the payments for productive resources purchased by firms from households.
2 Sector Model with Financial Market
Financial institutions act as intermediaries between savers and investors. All the lending and borrowings are carried on in the financial or capital market. All that is earned by the households is not spent on consumption; a part of it is saved. This saving is deposited in the financial market leading to a money flow from the household to the financial market. On the other hand, the firm saves to meet its depreciation expenses and expansion. The savings of the firm going into the financial market and borrowings made by the firm from the financial market also create money flows.
Therefore, the savings by households and firms are leakages and borrowings by the firms act as injections into the circular flow of income.
Circular Flow of Income in a 3 Sector Model
In this model, we introduce the government sector as well that purchases goods from firms and factors services from households. Between households and the government money flows from government to the household when the government makes transfer payments. Like old age pension, scholarship and factors payments o the households. Money flows back to the government when it collects direct taxes from the households. Similarly, there are flows of money between the government sector and firm sector. Money flows from firms to government when the government realises corporate taxes from the firms.
Money flows from the government to the firms in form of subsidies and payment made for the goods purchased.
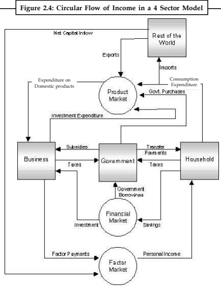
Circular Flow of Income in a 4 Sector Model
In a four sector model, an economy moves from being a closed economy to an open economy. In an open economy imports and exports are made. You must understand that one country's exports are other country's imports. In case of a country imports, money flows to the rest of the world and in case of exports, money flows in from the rest of the world. An economy experiences a trade surplus if its exports exceed its imports. On the other hand, there is a trade deficit if imports exceed exports. Imports act as leakages and exports as injection into the circular flow of income in an economy.
In a 4 sector model, we have,
Y = C + I + G + (X-M)
Where, Y = Income or Output
C = Household consumption expenditure
I = Investment expenditure
G = Government expenditure
X-M = Exports minus Imports
By: Barka Mirza ProfileResourcesReport error
Access to prime resources
New Courses