Multiple Choice Questions on Which of the following represents the multiply of the first digit of the third value and the second ........... for Logical Reasoning ( All Exams ) Preparation

Back to Main Page

Multiple Choice Questions

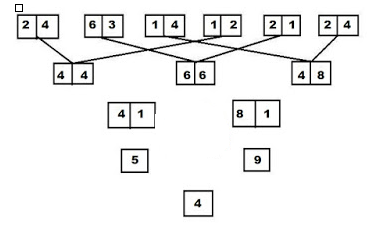
Which of the following represents the multiply of the first digit of the third value and the second ...........

What our students have to say
Download Abhipedia Android App

Access to prime resources

Downlod from playstore
download android app download android app for free